为深入贯彻国家技能人才评价制度改革精神,发挥米兰平台技能人才培养优势,助力广大劳动者提升技能水平,实现高质量就业,服务地方产业发展,现面向社会开展2025年职业技能等级评价工作,相关事宜公告如下:
一、评价对象
(一)社会人员
(二)年龄要求:16周岁及以上,男考生不超60周岁、女考生不超55周岁。
二、本期社会评价职业(工种)目录

三、考试科目及费用标准

备注:1.每科目满分均为100分,60分及格,参考科目均及格为合格。补考:考试成绩保留一年,一年内可补考一次。

备注:
1.收费标准依据:《河南省发展改革委员会 河南省财政厅 河南省监察厅关于降低部分收费标准的通知》(豫发改收费﹝2008﹞2510号)文件。
2.补考费用依据:《关于调整河南省国家职业技能鉴定统考补考收费标准的通知》(豫职鉴﹝2014﹞7号)文件:“参加补考的考生全额收取鉴定费用,不再减半收取”。
3.该费用标准仅为考试费用,不包含耗材费,自带耗材或根据实际情况收取耗材费。
四、考核时间
考试考核时间依据报名情况而定
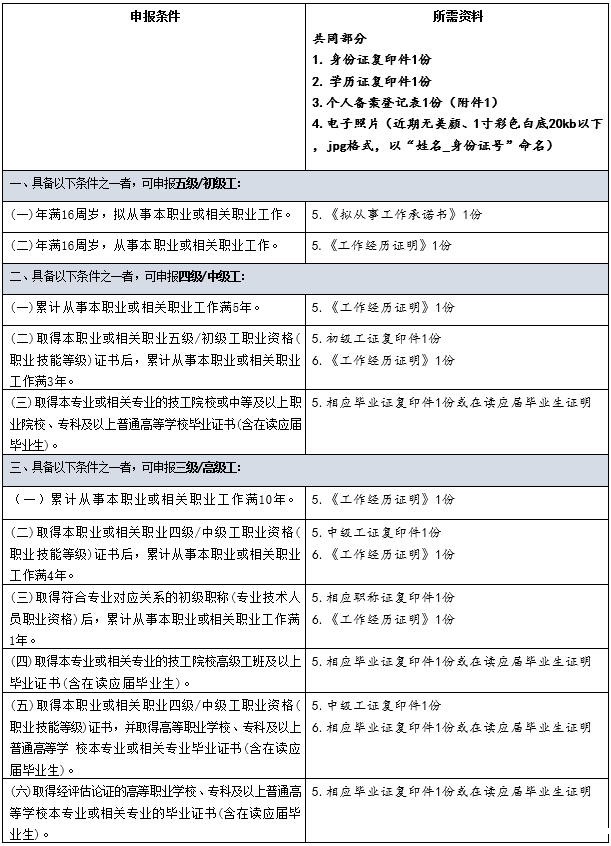
五、申报条件及材料要求
依据:《关于执行<国家职业标准编制技术规程> (2023年版)申报条件的通知》(豫职评〔2023〕232号)文件。


备注:
1.相关复印件需照片页、信息页复印至一张。
2.“本职业相关职业、本专业相关专业”见具体职业标准。(具体职业标准查询网址:http://www.osta.org.cn/skillStandard)
示例:《广告设计师》(国家职业标准2024年版)

六、证书核发
证书样式

申报者参加统一职业技能等级认定考核,各考试科目成绩均合格者,颁发相应等级的职业技能等级证书。
证书信息查询网址:http://zscx.osta.org.cn/(技能人才评价证书全国联网查询系统)
证书信息查询网址:http://zscx.osta.org.cn/(技能人才评价证书全国联网查询系统)

七、报名方式
报名时间:学校正常工作日(周一至周五)皆可报名(长期接受报名)
联系人:贺老师、芦老师
咨询电话:15837851421、0371-22280550
报名地点:
米兰平台西校区(五大街与职教路交叉口)
米兰平台东校区(龙亭后体育路1号,原开封建校)